Quem Somos
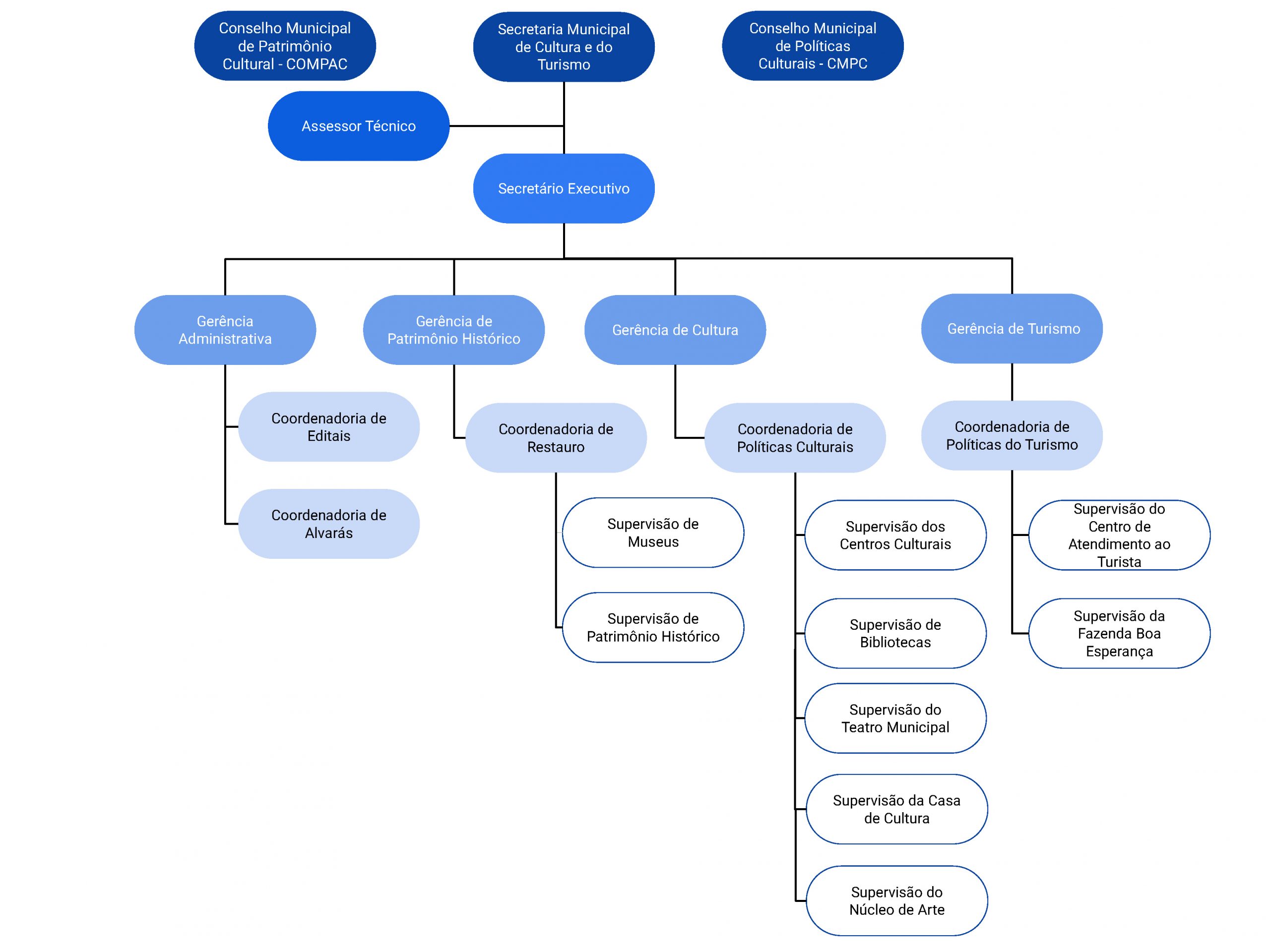
Organograma:

Secretaria Municipal de Cultura e do Turismo
Titular:
Formação acadêmica: Licenciado em Filosofia pelo Centro Universitário Claretiano (CEUCLAR), Especialista em Gestão Pública pelo Programa Nacional de Formação em Administração Pública – PNAP pela Universidade Federal de Uberlândia (UFU) e Especialista em Temas Filosóficos pela Universidade Federal de Minas Gerais (UFMG)
Atribuições:
As atribuiçoes estão listadas no art. 25 da Lei 4.570 de 30 de março de 2023, conforme se segue:
I – elaborar e propor ao Prefeito, em articulação com os demais órgãos, a estratégia e as diretrizes de desenvolvimento do Município e o plano de ação da Prefeitura, bem como acompanhar a sua implementação, de forma equilibrada e sustentável;
II – dirigir a elaboração de planos, programas e projetos setoriais para o desenvolvimento do município, acompanhando e avaliando a sua execução;
III – realizar estudos e pesquisas sobre a realidade local, nos seus aspectos físicos, sociais e econômicos;
IV – elaborar e propor ao Prefeito as políticas municipais de turismo;
V – elaborar e propor ao Prefeito as políticas municipais de cultura; e
VI – elaborar e propor ao Prefeito as políticas municipais de proteção ao patrimônio cultural municipal.
Assessor Técnico
Titular: Marco Aurélio Carvalho Fonseca
Formação acadêmica: Graduado em História no Centro Universitário de Belo Horizonte, Mestre em Patrimônio Cultural pela Universidade Complutense de Madrid, Especialista em Gestão do Patrimônio Cultural pela Pontifícia Universidade Católica de Minas Gerais (PUC Minas), formação em cursos de Patrimônio Imaterial pela Unesco no Brasil-Comuna S.A. e Pós-Graduação em Gestión y Políticas Culturales pela Universitat de Girona (UdG)
Atribuições: As atribuiçoes estão listadas no art. 37 da Lei 4.570 de 30 de março de 2023, conforme se segue:
I – assessorar o secretário e ao Prefeito em temas técnicos pertinentes à secretaria;
II – participar diretamente na elaboração de pareceres técnicos;
III – subsidiar a secretaria em todos os seus órgãos (gerências, coordenadorias e supervisões) na área de conhecimento de sua formação;
IV – propor matérias, temas e políticas públicas ao processo e regime legislativo, com fins de Projetos de Leis pertinentes à secretaria;
V – participar dos estudos técnicos que visem a melhor aplicabilidade e racionalidade em âmbito público;
VI – promover os conceitos de eficiência, eficácia e efetividade em âmbito da secretaria;
VII – assessorar em políticas públicas que visem a racionalização e modernização dos de trabalho da secretaria; e
VIII – manter-se atualizado nas matérias e temas voltados à secretaria.
Secretário Executivo
Titular: –
Formação acadêmica: –
Atribuições: As atribuiçoes estão listadas no art. 36 da Lei 4.570 de 30 de março de 2023, conforme se segue:
I – planejar, organizar, coordenar e controlar todas as atividades da secretaria dentro da estrutura do planejamento estratégico governamental;
II – assessor diretamente ao secretário em todas as demandas e políticas desenvolvidas pela secretaria;
III – substituir o secretário em todas as suas ausências, viagens e eventos, quando necessário;
IV – responder diretamente pelas atividades e equipes das gerências, coordenadorias e supervisões;
V – promover a integração de toda a equipe de trabalho da secretaria;
VI – promover e executar convênios vinculados à secretaria;
VII – participar da elaboração dos instrumentos de Planejamento Governamental (PPA, LDO, LOA) e acompanhamento da execução;
VIII – promover ampla participação popular no rumo da administração; e
IX – fazer cumprir os princípios constitucionais em âmbito toda a secretaria.
Gerência Administrativa
Titular: –
Formação acadêmica: –
Atribuições: As atribuiçoes estão listadas no paragrafo 1º do art. 25 da Lei 4.570 de 30 de março de 2023, conforme se segue
I – ter ciência, examinar e encaminhar ao secretário documentos e processos submetidos à sua apreciação pelas chefias;
II – providenciar e coordenar todas as atividades ligadas aos serviços de manutenção do Plano de Dados Abertos (PDA);
III – gerenciar os funcionários ligados ao setor administrativo do PDA;
IV – organizar escala dos funcionários ligados à manutenção para prestarem serviços em eventos realizados no PDA;
V – responsabilizar-se pelo controle e envio das horas extras realizadas pelos funcionários do PDA;
VI – manter sob controle a execução orçamentária;
VII – avaliar e elaborar pedido de compras;
VIII – elaborar minuta dos procedimentos licitatórios para apreciação do secretário;
IX – elaborar e gerenciar o planejamento da secretaria;
X – gerenciar a sede administrativa da secretaria municipal de cultura e turismo e demais unidades administrativas a ela subordinada;
XI – administrar e coordenar os setores vinculados à secretaria de cultura e turismo; e
XII – preparar, com a antecedência necessária, o Quadro Demonstrativo de Despesas (QDD) e Metas e Prioridades da Administração Pública relativo à secretaria.
Gerência de Patrimônio Histórico
Titular: –
Formação acadêmica: –
Atribuições: As atribuiçoes estão listadas no paragrafo 4º do art. 25 da Lei 4.570 de 30 de março de 2023, conforme se segue:
I – gerenciar as ações de preservação do patrimônio cultural, viabilizando o reconhecimento, proteção, conservação e divulgação do patrimônio cultural municipal (bens de natureza material e imaterial, tomados individualmente ou em conjunto, que contenham referência à identidade, à ação e à memória dos diferentes grupos formadores da sociedade local), incluindo as formas de expressão, os modos de criar, fazer e viver; as criações científicas, tecnológicas e artísticas; as obras, objetos, documentos, edificações e demais espaços destinados a manifestações artístico – culturais; os bens, conjuntos urbanos e sítios de valor histórico, paisagístico, artístico, arqueológico, espeleológico, paleontológico, ecológico, turístico ou científico; e
II – promover, orientar e garantir a efetividade de políticas públicas de preservação e valorização da cultura e do patrimônio cultural.
Gerência de Cultura
Titular: –
Formação acadêmica: –
Atribuições: As atribuiçoes estão listadas no paragrafo 8º do art. 25 da Lei 4.570 de 30 de março de 2023, conforme se segue:
I – gerenciar, elaborar e propor ao Prefeito, as políticas municipais de cultura;
II – promover e difundir a cultura e estimular o seu desenvolvimento e projetos de preservação histórica;
III – gerenciar as atividades culturais do Município;
IV – estimular políticas de restauração e proteção histórica;
V – promover realização de eventos e encontros de fomento ao folclore e manifestações populares;
VI – organizar acervo de imagem e som das manifestações culturais;
VII – gerenciar e acompanhar ações sistematizadas voltadas para o desenvolvimento de políticas públicas na área de cultura;
VIII – acompanhar a implementação das políticas e execução de planos, programas e projetos na área de cultura, bem como avaliar os seus impactos;
IX – articular-se com organismos públicos federais, estaduais, municipais, entidades não governamentais, empresas públicas e privadas, no processo de formulação de políticas necessárias à promoção do desenvolvimento cultural;
X – promover e apoiar a realização de atividades, encontros, seminários e outros eventos, que visem subsidiar a formulação de políticas públicas para a cultura, assegurando o seu desenvolvimento;
XI – promover, com a participação dos agentes culturais, a construção de instrumentos e processos de consulta, para a formulação, gestão, acompanhamento e avaliação do Plano Municipal de Cultura;
XII – promover e integrar programas interinstitucionais, para a realização de projetos culturais visando o desenvolvimento regional; e
XIII – acompanhar e avaliar as ações relativas à execução dos fundos.
Gerência de Turismo
Titular: –
Formação acadêmica: –
Atribuições: As atribuiçoes estão listadas no paragrafo 15 do art. 25 da Lei 4.570 de 30 de março de 2023, conforme se segue:
I – estimular a geração de recursos através da comercialização dos roteiros turísticos e de produtos tais como: artesanato, culinária, festivais e eventos culturais;
II – elaborar e implementar roteiros turísticos culturais que envolvam as áreas de interesse cultural e histórico do Município;
III – potencializar o patrimônio cultural material e imaterial com vistas a transformá-lo em produto turístico;
IV – interagir com as demais unidades administrativas da secretaria com finalidade de executar os projetos e programas a serem desenvolvidos, no que tange ao turismo;
V – diversificar a oferta turística do Município;
VI – promover a integração da sociedade no processo de desenvolvimento da atividade turística;
VII – formular a política de turismo do Município, em coordenação com o Conselho Municipal de Turismo, bem como promover a execução de planos e programas de incentivo às atividades turísticas em nível municipal;
VIII – promover a elaboração do diagnóstico turístico de Santa Luzia e propor as estratégias do Governo Municipal para dinamizar o setor;
IX – estudar e sugerir projetos de incentivo municipal, visando à melhoria da oferta dos serviços turísticos na cidade e seus arredores;
X – propiciar assistência técnica a empreendimentos turísticos que assegurem a valorização e conservação do meio ambiente natural e cultural;
XI – desenvolver programas de divulgação da cidade com o fim de alcançar as correntes turísticas regionais e nacionais;
XII – dotar a Secretaria de Cultura e Turismo de sistema de informações de interesse turístico dirigido à população da cidade e aos visitantes;
XIII – negociar com órgãos do Estado e da União, especialmente a EMBRATUR, convênios para o planejamento e melhoria da infraestrutura turística do Município e da região;
XIV – buscar cooperação técnica e financeira no âmbito nacional e internacional para o desenvolvimento do potencial turístico do Município;
XV – propor a elaboração de projetos e a realização de investimentos que busquem valorizar e explorar o potencial turístico do Município, em benefício da economia local; e
XVI – celebrar e acompanhar os convênios celebrados entre a Prefeitura e outras entidades, com vistas ao fomento das atividades turísticas.
Coordenadoria de Editais
Titular: –
Formação acadêmica: –
Atribuições: As atribuiçoes estão listadas no paragrafo 2º do art. 25 da Lei 4.570 de 30 de março de 2023, conforme se segue:
I – coordenar as ações em prol do planejamento, estruturação, organização, normalização, fiscalização e promoção dos editais no Município;
II – coordenar as ações do setor municipal de turismo em prol do desenvolvimento e participação dos munícipes nos editais; e
III – prover infraestrutura de apoio e serviços de orientações e atendimento adequados aos munícipes.
Coordenadoria de Restauro
Titular:
Formação acadêmica:
Atribuições: As atribuiçoes estão listadas no paragrafo 5º do art. 25 da Lei 4.570 de 30 de março de 2023, conforme se segue:
I – coordenar equipes para elaboração e execução de conservação e restauro de obras de arte;
II – planejar as políticas de conservação e restauração de bens culturais;
III – elaborar projetos de conservação e restauro do mobiliário;
IV – proceder com o exame técnico de Estado de conservação e proposta de restauração;
V – definir parâmetros para guarda e acondicionamento de bens e coleções; e
VI – acompanhar e fiscalizar os serviços dos terceiros.
Coordenadoria de Alvarás
Titular: –
Formação acadêmica: –
Atribuições: As atribuiçoes estão listadas no paragrafo 3º do art. 25 da Lei 4.570 de 30 de março de 2023, conforme se segue:
I – coordenar, elaborar a prestação de contas mensalmente e atualizar documentos, registros e alvarás, a fim de manter organizada a documentação da unidade;
II – realizar o suporte administrativo necessário com fins de alvarás;
III – coordenar a inserção das informações no sistema; e
IV – acompanhar e fiscalizar os serviços dos terceiros.
Coordenadoria de Restuaro
Titular: –
Formação acadêmica: –
Atribuições: As atribuiçoes estão listadas no paragrafo 5º do art. 25 da Lei 4.570 de 30 de março de 2023, conforme se segue:
I – coordenar equipes para elaboração e execução de conservação e restauro de obras de arte;
II – planejar as políticas de conservação e restauração de bens culturais;
III – elaborar projetos de conservação e restauro do mobiliário;
IV – proceder com o exame técnico de Estado de conservação e proposta de restauração;
V – definir parâmetros para guarda e acondicionamento de bens e coleções; e
VI – acompanhar e fiscalizar os serviços dos terceiros.
Supervisão de Museus
Titular: –
Formação acadêmica: –
Atribuições: As atribuiçoes estão listadas no paragrafo 6º do art. 25 da Lei 4.570 de 30 de março de 2023, conforme se segue:
I – supervisionar o museu da cidade;
II – supervisionar as ações desenvolvidas nos setores técnicos e expositivos do museu da cidade;
III – supervisionar ações educativas, bem como os setores de conservação, restauro, documentação e pesquisa do museu da cidade;
IV – organizar eventos ligados à preservação da história e memória do município (encontros, capacitações, cursos, congressos, entre outros); e
V – preservar o patrimônio material, imaterial e natural do Município.
Supervisão do Patrimônio Histórico
Titular: –
Formação acadêmica: –
Atribuições: As atribuiçoes estão listadas no paragrafo 7º do art. 25 da Lei 4.570 de 30 de março de 2023, conforme se segue:
I – formular, em conjunto com os demais órgãos específicos singulares e com as superintendências, a política setorial de preservação do patrimônio cultural de natureza material;
II – planejar, acompanhar e avaliar a execução da política setorial de preservação do patrimônio cultural de natureza material;
III – propor as diretrizes, os critérios e os procedimentos para:
a) a identificação e o reconhecimento do patrimônio cultural de natureza material;
b) a elaboração e a aprovação de normas de preservação;
c) as autorizações de pesquisa e intervenção em bens acautelados em âmbito municipal;
d) a fiscalização do patrimônio cultural de natureza material;
e) a conservação e gestão de bens culturais.
f) emitir parecer, no âmbito dos processos de tombamento e de outras formas de acautelamento, em relação às áreas geográficas, de bens ou conjunto de bens de natureza material que sejam relevantes para a preservação da cultura e da história brasileiras, e analisar, propor e apreciar pedidos de revisão desses atos;
g) planejar, formular, monitorar, e avaliar os programas, projetos e ações para preservação do patrimônio cultural material, de forma articulada, com os departamentos e as superintendências;
h) desenvolver, fomentar e promover as metodologias, os cadastros, os estudos e as pesquisas que possibilitem ampliar o conhecimento sobre o patrimônio cultural de natureza material;
i) desenvolver, fomentar e promover, em conjunto com os departamentos e as superintendências, ações que ampliem o uso, a fruição, a participação e a apropriação social do patrimônio cultural de natureza material; e
j) propor os critérios e os procedimentos para o combate ao tráfico ilícito de bens culturais acautelados em âmbito federal e à lavagem de dinheiro no setor econômico de comércio de antiguidades e obras de arte.
Coordenadoria de Políticas Culturais
Titular: –
Formação acadêmica: –
Atribuições: As atribuiçoes estão listadas no paragrafo 9º do art. 25 da Lei 4.570 de 30 de março de 2023, conforme se segue:
I – auxiliar a formular a política cultural do Município;
II – propor a implantação da política cultural do Município, levando em conta os objetivos de desenvolvimento econômico, político e social;
III – promover a gestão da cultura pública municipal, assegurando o seu padrão de qualidade;
IV – elaborar planos, programas e projetos de cultura, em articulação com os órgãos estaduais e federais;
V – promover o estudo, a negociação e a coordenação de convênios, com entidades públicas e privadas, para a implantação de programas e projetos na área de cultura;
VI – organizar e promover atividades artísticas, culturais, de museu e de arquivo histórico do Município;
VII – articulação com outros órgãos ou instituições públicas e particulares, nacionais e internacionais, com vistas ao cumprimento de suas finalidades;
VIII – estabelecer convênios com os Governos Federal e Estadual para a execução de programas especiais de cultura;
IX – promover o desenvolvimento cultural, através do estímulo ao cultivo das ciências, das artes e das letras;
X – proteger o patrimônio cultural, artístico, histórico e natural do Município;
XI – incentivar e proteger o artista artesão;
XII – documentar as artes populares; e
XIII – promover, com regularidade, a execução de programas culturais e artísticos.
Supervisão dos Centros Culturais
Titular: Ronaldo Melo
Formação acadêmica: Gruduado em Geografia – Licenciatura Plena
Atribuições: As atribuiçoes estão listadas no paragrafo 10 do art. 25 da Lei 4.570 de 30 de março de 2023, conforme se segue
I – auxiliar nas políticas culturais e na elaboração das agendas dos centros culturais; e
II – dar ciência, examinar, montar, bem como encaminhar documentos e processos ao departamento de gestão.
Supervisão de Bibliotecas
Titular: –
Formação acadêmica: –
Atribuições: As atribuiçoes estão listadas no paragrafo 11 do art. 25 da Lei 4.570 de 30 de março de 2023, conforme se segue
I – supervisionar a biblioteca pública como espaço sociocultural que dispõe produtos e serviços informacionais para a comunidade em geral, mantendo em seu acervo uma ampla gama de assuntos em múltiplo suporte;
II – auxiliar nas políticas culturais e na elaboração das agendas da biblioteca municipal; e
III – examinar, montar, bem como encaminhar documentos e processos à secretaria.
Supervisão do Teatro Municipal
Titular: –
Formação acadêmica: –
Atribuições: As atribuiçoes estão listadas no paragrafo 12 do art. 25 da Lei 4.570 de 30 de março de 2023, conforme se segue
I – auxiliar nas políticas culturais e na elaboração das agendas do Teatro Municipal e salão nobre;
II – examinar, montar, bem como encaminhar documentos e processos à secretaria;
III – encarregar-se do acompanhamento da produção de espetáculos junto à equipe técnica e artística; e
IV – acompanhar a bilheteria até o fechamento do borderô.
Supervisão da Casa de Cultura
Titular: Kássio Alves Mendes
Formação acadêmica: Bacharel em Música pela Escola de Música da Universidade Federal de Minas Gerais (ESMU/UEMG), Licenciado em Música pela Escola de Música da Universidade Federal de Minas Gerais (ESMU/UEMG) e Especialista em Princípios e Recursos Pedagógicos em Música pela Escola de Música da Universidade Federal de Minas Gerais (ESMU/UEMG)
Atribuições: As atribuiçoes estão listadas no paragrafo 13 do art. 25 da Lei 4.570 de 30 de março de 2023, conforme se segue:
I – supervisionar a Casa da Cultura como espaço para divulgação de obras literárias e outras formas de expressão humana, que tem a proposta de oferecer ao visitante uma experiência similar à serenidade, riqueza, vastidão e liberdade das salas das grandes bibliotecas e museus;
II – auxiliar o diretor de políticas culturais na elaboração das agendas da casa de cultura; e
III – examinar, montar, bem como encaminhar documentos e processos ao departamento de gestão.
Supervisão do Núcleo de Arte
Titular: Ausiane de Oliveira Costa
Formação acadêmica: Graduada em Artes Visuais pela Universidade Federal de Minas Gerais (UFMG)
Atribuições: As atribuiçoes estão listadas no paragrafo 14 do art. 25 da Lei 4.570 de 30 de março de 2023, conforme se segue:
I – supervisionar o Núcleo de Arte, fornecer informações, auxiliar, preservar o espaço;
II – auxiliar nas políticas culturais e elaboração das agendas de apresentações;
III – examinar, montar, bem como encaminhar documentos e processos à Secretaria; e
IV – atender, orientar e instruir os alunos matriculados para as aulas de canto, instrumentais e demais oficinas que a Secretaria de Cultura e Turismo fornecer.
Coordenadoria de Políticas de Turismo
Titular: –
Formação acadêmica: –
Atribuições: As atribuiçoes estão listadas no paragrafo 16 do art. 25 da Lei 4.570 de 30 de março de 2023, conforme se segue:
I – subsidiar a formulação, elaboração e monitoramento da política municipal de turismo, de acordo com as diretrizes propostas e os subsídios fornecidos pelas ações estratégicas de turismo do Estado de Minas Gerais;
II – planejar, analisar, avaliar e implementar a política municipal de turismo;
III – planejar, orientar, acompanhar e coordenar a execução dos projetos de qualificação dos serviços turísticos, estruturação e diversificação da oferta turística e de incentivo ao turismo no mercado interno, bem como orientar o levantamento e a estruturação dos indicadores relativos ao turismo, com a finalidade de acompanhar a dinâmica do mercado turístico;
IV – promover a cooperação e articulação com os órgãos da Administração Pública;
V – planejar e coordenar a execução das atividades relativas ao planejamento das políticas públicas para o turismo, das ações relacionadas com a execução dos programas e investimento e ao desenvolvimento de estudos, pesquisas, estatísticas e informações em consonância com as orientações da Secretaria;
VI – participar de eventos sobre investimentos e incentivar os novos investidores a se instalar no Município; e
VII – coordenar, e promover ações e atividades, de captação de recursos técnicos, materiais e financeiros para o turismo, destinados à infraestrutura pública e privada.
Supervisão do Centro de Atendimento ao Turista
Titular: Stephane Paula Freitas Reis
Formação acadêmica: Bacharela em Direito no Centro Universitário Estácio de Belo Horizonte .
Atribuições: As atribuiçoes estão listadas no paragrafo 17 do art. 25 da Lei 4.570 de 30 de março de 2023, conforme se segue:
I – supervisionar o centro de atendimento ao turista, fornecer informações, auxílio, preservar o espaço;
II – auxiliar nas políticas culturais e na elaboração de planejamento de ações de interação com os turistas; e
III – examinar, montar, bem como encaminhar documentos e processos à Secretaria.
Supervisão da Fazenda Boa Esperança
Titular: –
Formação acadêmica: –
Atribuições: As atribuiçoes estão listadas no paragrafo 18 do art. 25 da Lei 4.570 de 30 de março de 2023, conforme se segue:
I – supervisionar a Fazenda Boa Esperança, mantendo a limpeza do local, bem como a preservação do espaço;
II – auxiliar nas Políticas Culturais e na elaboração das agendas de eventos da Fazenda Boa Esperança; e
III – examinar, montar, bem como encaminhar documentos e processos à Secretaria.