Obras – Estrutura Organizacional
Estrutura Organizacional

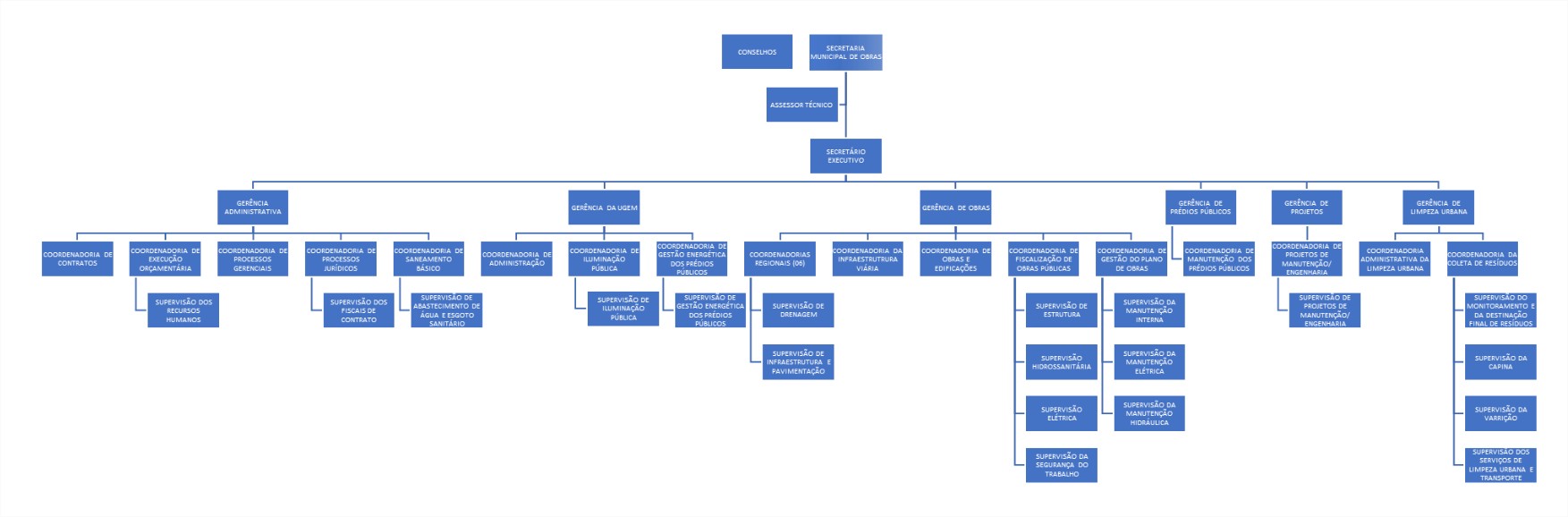
Estrutura Organizacional de Obras
Selecione o link acima para obter as informações das competências das unidades da Secretaria.
Prefeitura Municipal de Santa Luzia
Estrutura Organizacional

Estrutura Organizacional de Obras
Selecione o link acima para obter as informações das competências das unidades da Secretaria.