Prefeitura Municipal de Santa Luzia

Início » ORGANOGRAMA

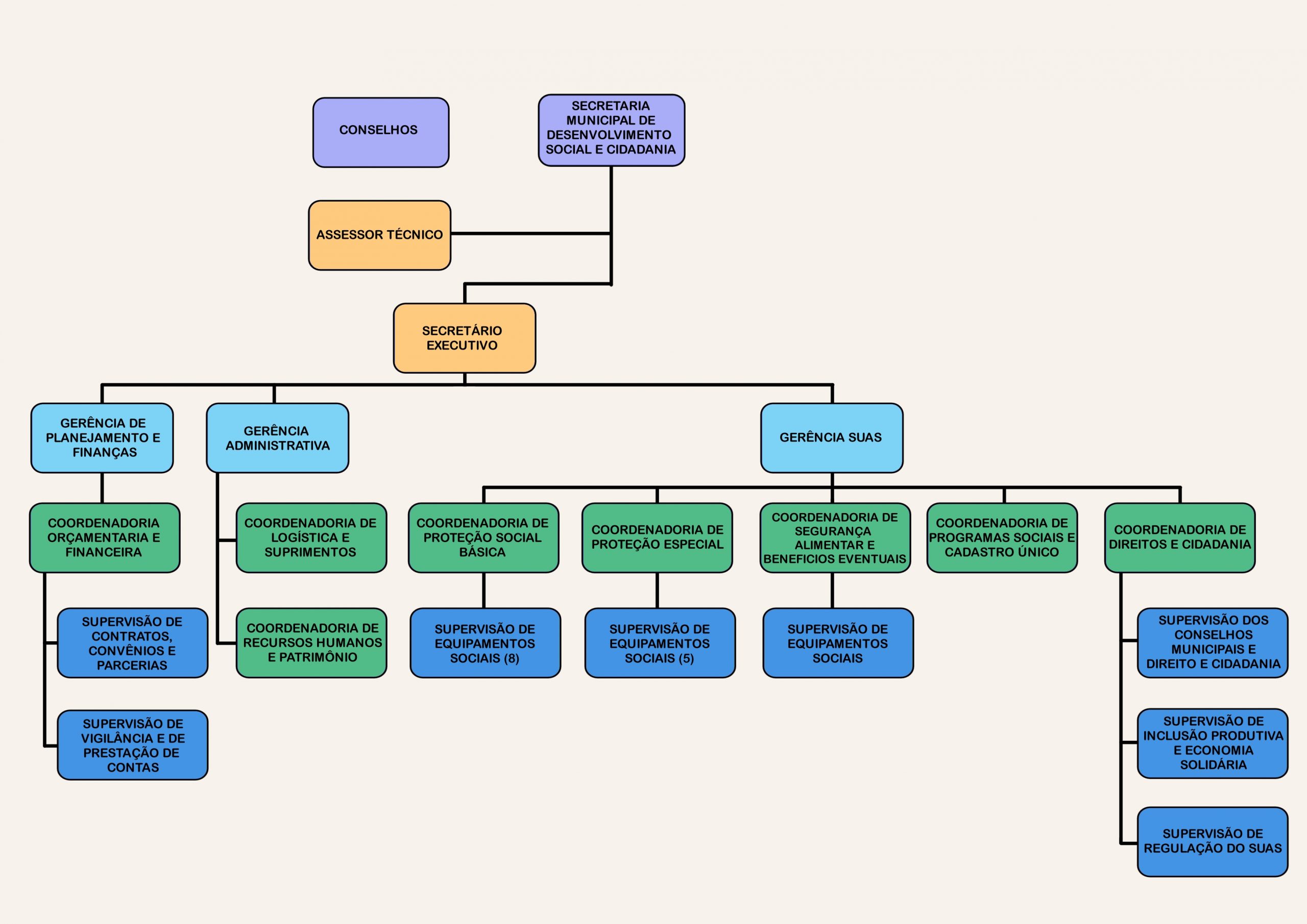
ORGANOGRAMA

   

ORGANOGRAMA

Selecione a imagem do organograma para obter as informações das competências das unidades acima listadas.